跳至内容
首页
公司简介
新闻中心
水产养殖方案
水产养殖设备
菜单切换
投饵设备
配套设备
过滤消毒设备
环境监测设备
自动化系统
畜牧养殖设备
菜单切换
穿戴设备
清粪设备
饲喂设备
养殖配套设备
养殖环境监测设备
栏舍设备
畜牧养殖系统
水产养殖案例
联系我们
13562103302
13562103302
首页
公司简介
新闻中心
水产养殖方案
水产养殖设备
菜单切换
投饵设备
配套设备
过滤消毒设备
环境监测设备
自动化系统
畜牧养殖设备
菜单切换
穿戴设备
清粪设备
饲喂设备
养殖配套设备
养殖环境监测设备
栏舍设备
畜牧养殖系统
水产养殖案例
联系我们
Main Menu
首页
公司简介
新闻中心
水产养殖方案
水产养殖设备
菜单切换
投饵设备
配套设备
过滤消毒设备
环境监测设备
自动化系统
畜牧养殖设备
菜单切换
穿戴设备
清粪设备
饲喂设备
养殖配套设备
养殖环境监测设备
栏舍设备
畜牧养殖系统
水产养殖案例
联系我们
首页 /
智慧水产养殖云平台
智慧水产养殖云平台
精讯畅通
水产养殖方案
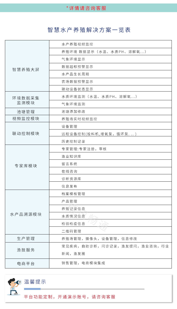
智慧水产养殖云平台是一款基于物联网、云计算和大数据技术的综合解决方案。它通过在养殖池塘部署各类传感器,实时采集水温、pH值、溶解氧、氨氮等关键水质参数,并结合气象数据,建立完善的养殖环境数据库。平台利用先进的算法模型,对采集数据进行分析和预测,实现养殖环境的智能化控制。同时,平台还提供远程监控、预警通知、养殖记录等功能,帮助养殖户实现精细化管理,提高养殖效益。
Prev
Previous
智慧水产养殖解决方案
Next
水产养殖电子围栏系统
Next
相关产品
水产养殖微滤机
成都雅安水产养殖项目
环境数据采集仪
水质盐度传感器
水质亚硝酸碱传感器
水质cod监测仪
最新阅读
水产养殖微滤机
成都雅安水产养殖项目
环境数据采集仪
Give Us a Call At
13562103302
联系我们